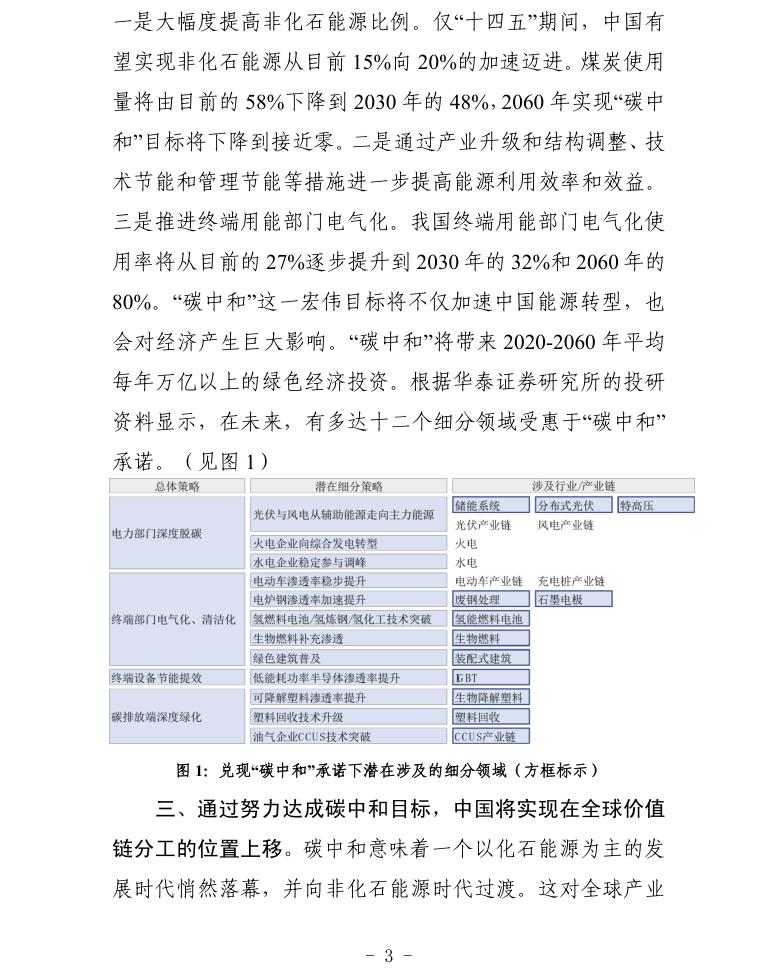
贸促工作参考——推动实现“碳中和”承诺意义重大

编辑:发展研究部      文章来源:中国贸促会      日期:21-01-26      点击:5234