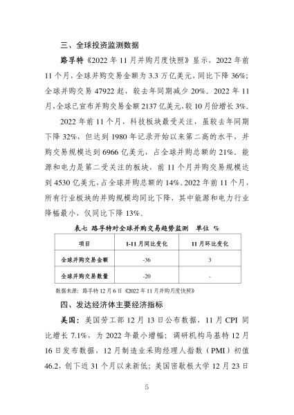
2022 年 12 月以来全球宏观经济数据摘编 (截至 2023 年 1 月 3 日)

编辑:      文章来源:      日期:23-01-09      点击:1657