贸促会简介
会长致辞
会领导
组织架构
下设机构
责任清单
政务公开
联系方式
重要新闻
贸促动态
会议通知
天津商务
国际交往
中国经贸
关于我们
商会活动
商机信息
经贸资讯
会员之窗
友好商会
在线入会
会展信息
经贸交流
PECC
摩擦预警
涉外法律
知识产权
政策法规
合作信息
走出去
重要通知
工作动态
下载专区
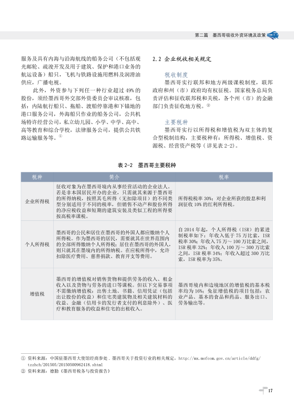
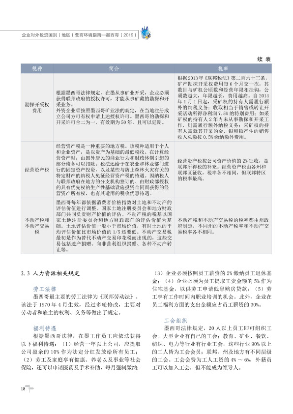
详细内容请参见附件,信息咨询请联系天津市贸促会投资促进部(天津国际商会秘书处)。电话:022-23398658,23301374.
/userfiles/files/墨西哥.pdf